【科展報名】第59屆第三區科學展覽會 開始報名~
發佈日期 :
2019-03-05
資訊群組 :
02教務處
公告分類 :
首頁/公佈欄
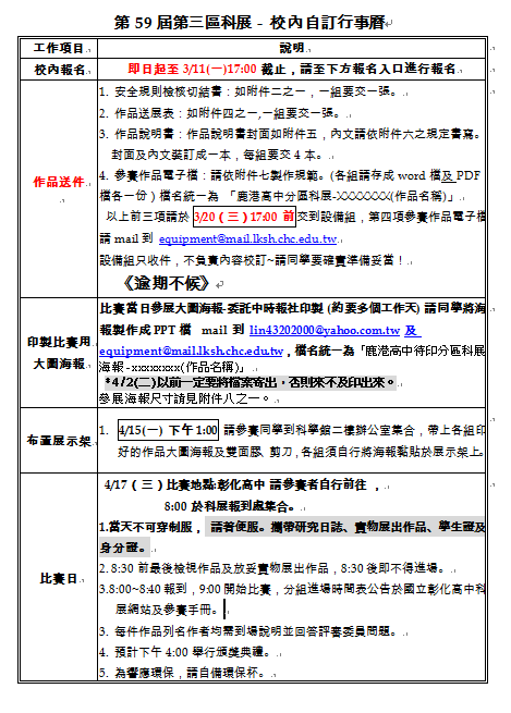
第59屆第三區科展報名及相關訊息如下
第59屆第三區科展實施計畫如附件~ 請參賽者務必詳閱。



校內報名至 3/11 17:00 截止
報名入口 (已截止)
任何疑問歡迎洽設備組。
分享
第59屆第三區科展報名及相關訊息如下
第59屆第三區科展實施計畫如附件~ 請參賽者務必詳閱。



校內報名至 3/11 17:00 截止
報名入口 (已截止)
任何疑問歡迎洽設備組。