【科展報名】第60屆第三區科學展覽會, 注意事項及相關表單~
發佈日期 :
2020-02-06
資訊群組 :
02教務處
公告分類 :
首頁/公佈欄
第60屆第三區科展, 開始校內報名 ~
1.第60屆第三區科展實施計畫如附件 ~
請參賽者務必詳閱遵守。
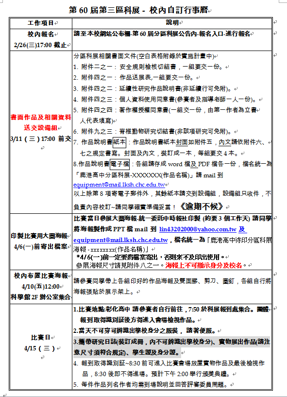
2.校內自訂行事曆如下 :

校內報名自即日起至 2/26(三) 17:00 截止
報名入口(已截止)
如有任何疑問歡迎洽設備組。
分享

國立鹿港高中 Lu Kang Senior High School.