106學年度「合作盃遠哲科學趣味競賽-校內初賽」報名已截止
國立鹿港高級中學
106學年第一學期『合作盃遠哲科學趣味競賽-校內初賽』計畫
壹、主旨:為鼓勵學生動手做,發揮創意巧思,體現合作學習的氛圍及追根究柢的科學精神,特辦理此項比賽。
貳、主辦單位:本校教務處、家長會及員生消費合作社
參、承辦單位:本校教務處設備組
肆、參加對象:本校在學普通科一~二年級學生,採自由報名參加(可以跨年級組隊參加,3人一隊,須選出隊長)。
伍、比賽時間:106/9/28(四) 13:10~15:00,比賽地點:科學館-物理實驗室及化學實驗室。
9/14(四)12:30賽前說明會-物理實驗室。
陸、報名日期:即日起至106年9月13日(三) 17時前至本校網站公布欄報名。(因經費有限,僅開放20隊報名名額,額滿截止)
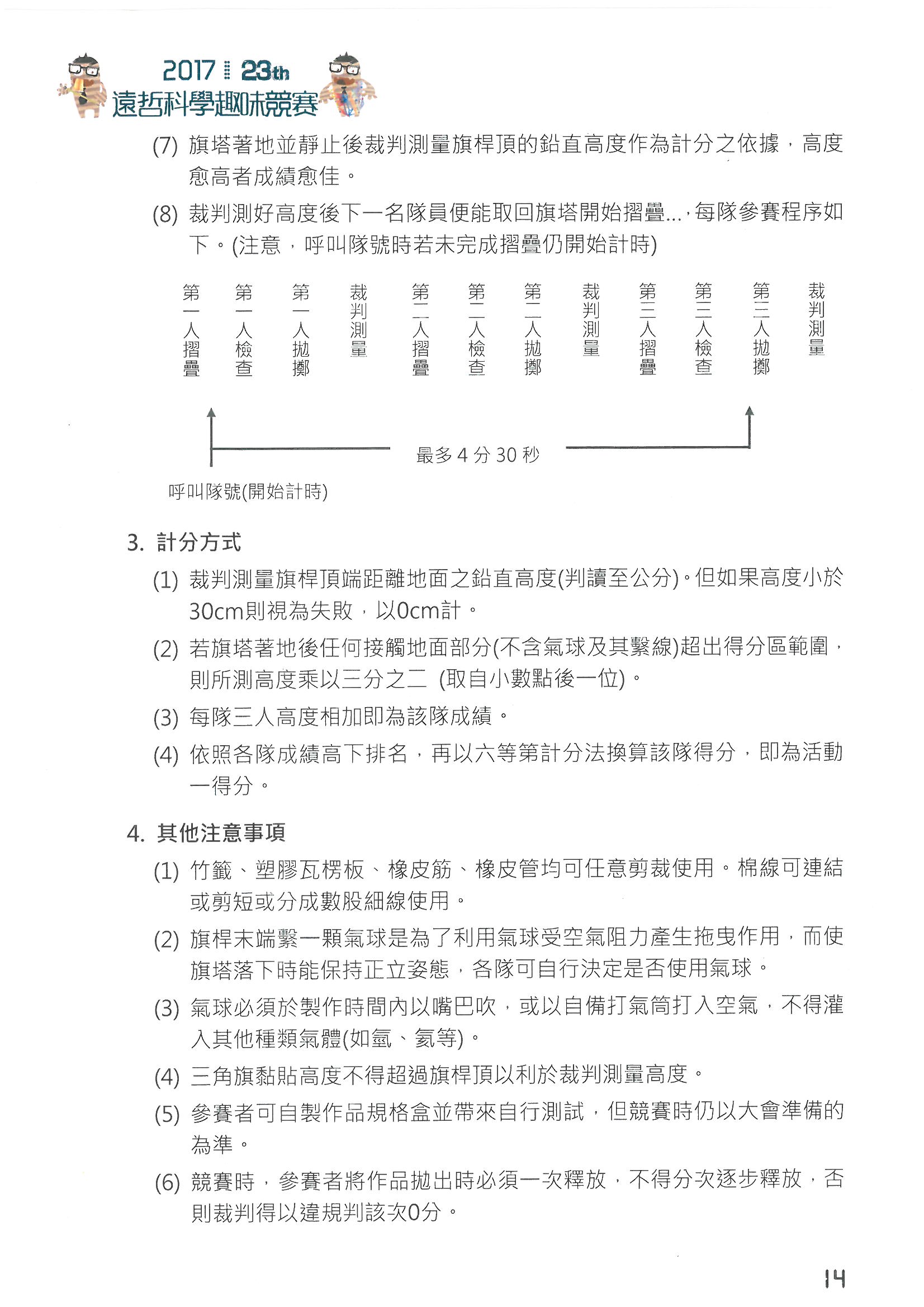
柒、比賽內容:第23屆遠哲科學趣味競賽-變形金剛-(活動一)旗正飄飄。
比賽規則及影音說明~見本校網站公布欄。
捌、評審辦法:由承辦單位聘請相關教師擔任評審工作,並酌發評審費。
玖、獎勵:(一)錄取前六組,頒發獎狀及獎勵金第一名500元。第二~三名400元。第四~六名300元。並依學生獎懲實施要點記功嘉獎,以茲鼓勵。本獎勵金擬由家長會支應。
(二)第一名可代表本校參加中區複賽。
拾、本計畫陳請校長核可後實施,修正時亦同。
----------------------------------------------------------------------------------------------------------------------------------------------------------------------------------------------------------
比賽項目: 變形金剛-(活動一)旗正飄飄-規則說明




------------------------------------------------------------------------------------------------------
比賽項目: 變形金剛 (活動一) 旗正飄飄
影音示範-請按我 (請觀看至11:50,之後的比賽項目校內初賽不列入競賽項目)
報名-請按我 (已截止報名) (報名完成別忘了 ~ 9/14(四)12:30物理實驗室-聽取比賽規則及領取材料)

國立鹿港高中 Lu Kang Senior High School.