跳到主要內容區
Search
Menu
Menu
新生專區
課綱專區
認識鹿高
校史大事記
校旗校歌
歷任校長
歷任會長
地理交通
校園導覽
學制規模
榮譽紀事
校史館
公開資訊區
行政單位
校長室
教務處
學務處
總務處
實習處
輔導室
圖書館
主計室
人事室
進修部
員生社
教學單位
國文科
英文科
數學科
自然科
社會科
藝能科
全民國防科
商業經營科
國際貿易科
汽車科
水產養殖科
各學科中心
雲端系統
校務成績系統(學習歷程)-日間部
校務成績系統(學習歷程)-進修部
課表查詢
雲端差勤系統
教育雲電子信箱
教育雲數位學習
校園影音系統
網路請購系統
校園職安衛專區
電子公文
財管系統
NEWPLUS
電子書庫
雲端書城
電子書城
google雲
office365雲
資通安全
相關規定
相關操作
參考資料
常用表格
資訊媒體組簡介
資訊安全內控流程圖
校園資通安全維護計畫
會員專區
會員登入
會員登出
我的帳戶
會員註冊
Menu
在校生
教職員
家長行事曆
English
本功能需使用支援JavaScript之瀏覽器才能正常操作
首頁
首頁/公佈欄
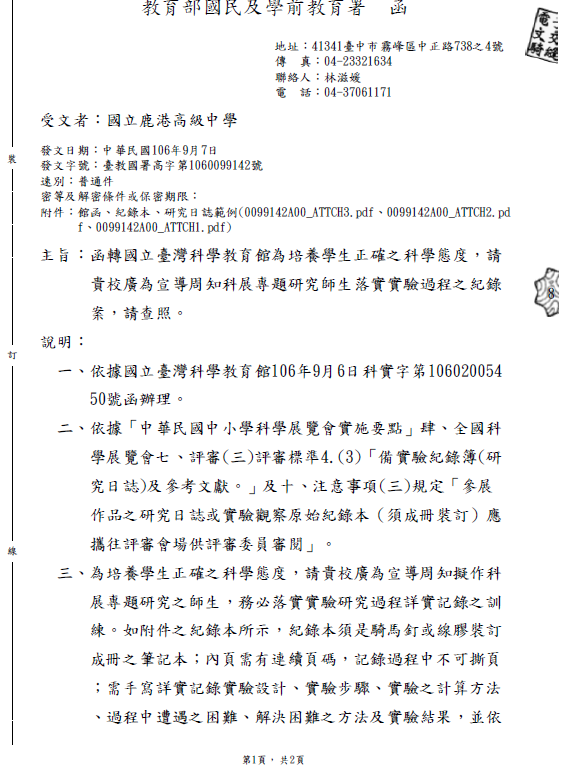
轉知國教署來函:科展競賽師生應落實實驗過程之記錄案
發佈日期 :
2017-09-08
資訊群組 :
02教務處
公告分類 :
首頁/公佈欄
專題研究之工作日誌已發放相關學科 不足請洽設備組索取。
友善列印
分享
Close (Esc)
Share
Toggle fullscreen
Zoom in/out
Previous (arrow left)
Next (arrow right)