第58屆第三區中小學科學展覽會 - 開始報名
發佈日期 :
2018-02-27
資訊群組 :
02教務處
公告分類 :
首頁/公佈欄
第58屆第三區科展報名及相關訊息如下
1.今年重大變革:
為落實正確之科學訓練,分區科學展覽會時,務必確實執行工作(實驗)紀錄本列為參展作品規格
審查項目,並且須攜往評審會場供評審委員審閱。
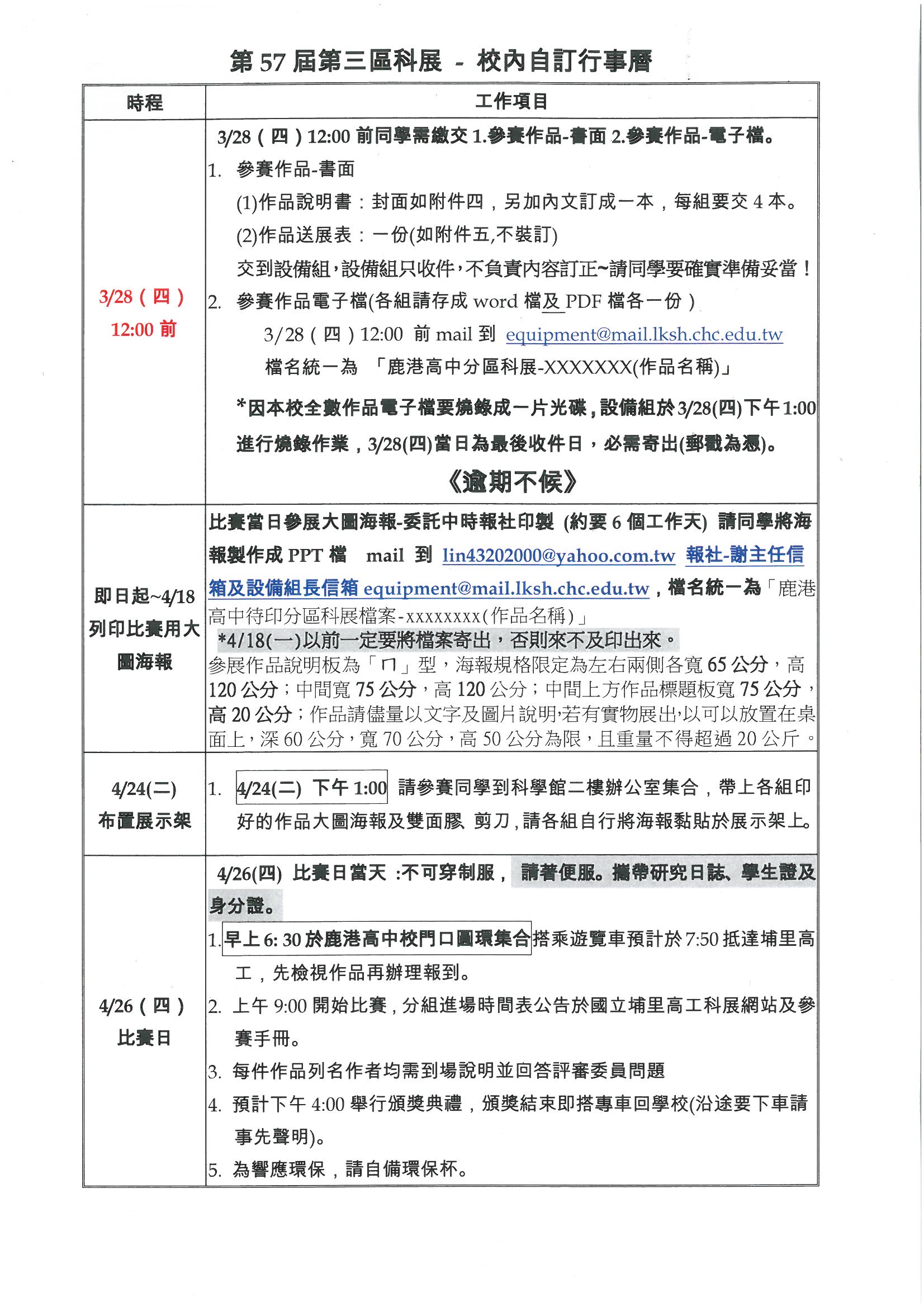
2.校內自訂行事曆

3.校內報名 即日起至3/16(五) 報名截止 ,逾期不候 !
報名入口 (報名已截止)
4.其他相關事項及檔案請至網址http://www.plvs.ntct.edu.tw/ischool/publish_page/210/查詢
並請隨時注意網站公告事項。
5.有任何疑問歡迎洽設備組。
分享

國立鹿港高中 Lu Kang Senior High School.